Note
Go to the end to download the full example code.
Generating calibrated stimuli using factories
This demonstrates how to combine the factories to create calibrated stimuli. The calibrated stimuli are then generated in blocks. This block-based approach allows us to create infinite-duration stimuli that are “fed” into the speaker buffer incrementially.
import matplotlib.pylab as plt
Psiaudio supports several types of calibration. The simplest calibration assumes that frequency response is “flat”. In other words, if you send a 1V RMS tone to the speaker, it will always produce the same output level regardless of frequency. You can also have calibrations that compensate for variations in speaker output as a function of frequency.
For simplicity, let’s assume our speaker’s response is flat. First, import the calibration class that supports flat calibrations.
from psiaudio.calibration import FlatCalibration
Now, let’s assume that when we play a 1V RMS tone through the speaker, it produces an output of 114 dB SPL. Sensitivity of acoustic systems are often reported in millivolts per Pascal. 114 dB SPL is 10 Pascals. This means that the sensitivity of the speaker is 0.1 volt per Pascal or 100 millivolts per Pascal.
We have a convenience method, FlatCalibration.from_mv_pa to create the calibration.
calibration = FlatCalibration.from_mv_pa(0.1e3)
One Pascal is 94 dB. Let’s see if this works. The method, Calibration.get_sf gives us the RMS amplitude of the waveform needed to generate a tone at the given frequency and level. We would expect the RMS value to be 0.1.
calibration.get_sf(frequency=1000, level=94)
np.float64(0.10023744672545445)
Remember that 6 dB translates to half on a linear scale. Let’s confirm this works (we expect the RMS value to be 0.05).
calibration.get_sf(frequency=1000, level=94-6)
np.float64(0.050237728630191596)
Now that we’ve defined our calibration, we can generate a stimulus waveform. Let’s start with the simplest possible type of stimulus, a tone. First, we import the ToneFactory class and create an instance.
from psiaudio.stim import ToneFactory
fs = 100000
tone = ToneFactory(fs=fs, frequency=1000, level=80, calibration=calibration)
Note that we had to provide the sampling frequency (fs) the tone must be generated at along with other stimulus parameters.
The instance supports several methods that are used by psiexperiment to properly handle the tone. For example, we need to know how long the stimulus is.
tone.get_duration()
inf
This means the tone can run continuously for the full duration of the experiment. You may use a continuous waveform (e.g., bandlimited noise) for generating a background masker.
Let’s get the first 5000 samples of the tone.
waveform = tone.next(5000)
plt.plot(waveform)
plt.show()

Let’s get the next 1000 samples.
waveform = tone.next(1000)
plt.plot(waveform)
plt.show()

As you can see, a factory supports incremential generation of waveforms. This enables us to generate infinitely long waveforms (such as maskers) that never repeat.
Tones are boring. Let’s look at a more interesting type of stimulus. Sinusoidally-amplitude modulated noise with a cosine-squared onset/offset ramp. The Cos2EnvelopeFactory is a modulator, which means that it takes, as it’s input, another factory (e.g., a tone) and applies a transform to it.
from psiaudio.stim import Cos2EnvelopeFactory
tone = ToneFactory(fs=fs, frequency=16000, level=94, calibration=calibration)
envelope = Cos2EnvelopeFactory(fs=100000, start_time=0, rise_time=5e-3,
duration=10, input_factory=tone)
waveform = envelope.next(1000)
plt.figure()
plt.plot(waveform)
waveform = envelope.next(1000)
plt.figure()
plt.plot(waveform)
plt.figure()
plt.specgram(waveform, Fs=fs);
plt.show()
The Cos2EnvelopeFactory has a finite duration
envelope.get_duration()
10
Let’s take a look at bandlimited noise, which is a more commonly used background masker.
from psiaudio.stim import BandlimitedNoiseFactory
noise = BandlimitedNoiseFactory(fs=fs, seed=0, level=94, fl=2000,
fh=8000, filter_rolloff=1,
passband_attenuation=1,
stopband_attenuation=80,
equalize=False, calibration=calibration)
waveform = noise.next(5000)
plt.plot(waveform)
plt.show()

Like tone factories, the bandlimited noise factory can run forever if you want it to.
noise.get_duration()
inf
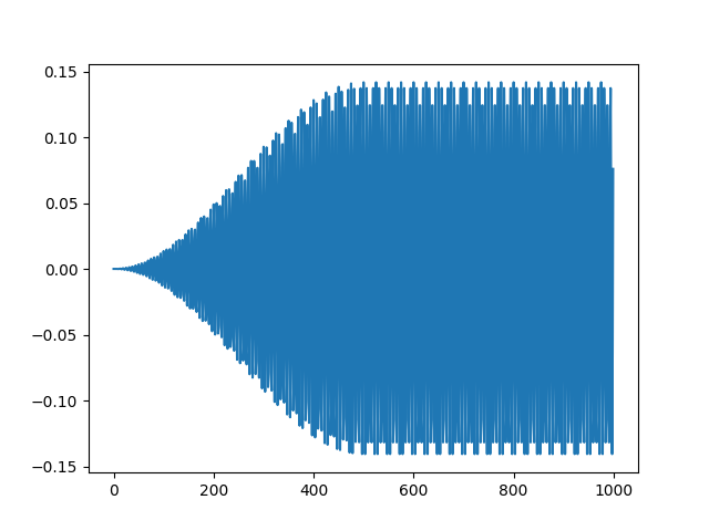
Now, let’s embed the noise in a sinusoidally amplitude-modulated (SAM) envelope. Note that when we create this factory, we provide the noise we created as an argument to the parameter input_waveform.
from psiaudio.stim import SAMEnvelopeFactory
sam_envelope = SAMEnvelopeFactory(fs=fs, depth=1, fm=5,
delay=1, direction='positive',
input_factory=noise)
waveform = sam_envelope.next(fs*2)
plt.plot(waveform)
plt.show()

Unlike the Cos2EnvelopeFactory, the SAMEnvelopeFactory has a finite duration.
sam_envelope.get_duration()
inf
Now, embed the SAM noise inside a cosine-squared envelope.
cos_envelope = Cos2EnvelopeFactory(fs=fs, start_time=0,
rise_time=0.25, duration=4,
input_factory=sam_envelope)
By definition, a cosine-squared envelope has a finite duration. Let’s plot the first two seconds.
waveform = cos_envelope.next(fs*2)
plt.plot(waveform)
plt.show()

Now, the next two seconds.
waveform = cos_envelope.next(fs*2)
plt.plot(waveform)
plt.show()

What happens if we keep going? Remember the duration of the stimulus is only 4 seconds.
waveform = cos_envelope.next(fs*2)
plt.plot(waveform)
plt.show()

That’s because the stimulus is over. We can check that this is the case.
cos_envelope.is_complete()
True
What if we want to start over at the beginning? Reset it.
cos_envelope.reset()
waveform = cos_envelope.next(100000*4)
plt.plot(waveform)
plt.show()

Not all stimuli have to be composed of individual building blocks (e.g., envelopes, modulators and carriers). We can also define discrete waveform factories that can be used as-is. For example, chirps.
from psiaudio.stim import ChirpFactory
chirp = ChirpFactory(fs=100000, start_frequency=50, end_frequency=5000,
duration=1, level=94, calibration=calibration)
waveform = chirp.next(5000)
plt.plot(waveform)
chirp.get_duration()

1.0
To create your own, you would subclass psiaudio.stim.Waveform and implement the following methods:
__init_: Where you perform potentially expensive computations (such as the filter coefficients for bandlimited noise).reset: Where you reset any settings that are releavant to incremential generation of the waveform (e.g., the initial state of the filter and the random number generator for bandlimited noise).next: Where you actually generate the waveform.get_duration: The duration of the waveform. Return np.inf if continuous.
See the psiaudio.stim module for examples (e.g.,
BandlimitedNoiseFactory and ChirpFactory).
Total running time of the script: (0 minutes 1.216 seconds)


