Examples

This page contains example plots demonstrating functionality provided by psiaudio. These examples are a great way to get started quickly. Click on any image to see the full image and source code.

Calibrated multitone complex

Calibrated multitone complex

Simple tone pips

Simple tone pips

Generating a RAM EFR

Generating a RAM EFR

Repeating a stimulus

Repeating a stimulus

Generate bandlimited clicks

Generate bandlimited clicks

Generate FM, AM and SFM stimuli

Generate FM, AM and SFM stimuli

Queue ordering options

Queue ordering options

Generate stimuli with gaps

Generate stimuli with gaps

Generate bandlimited clicks

Generate bandlimited clicks

Introduction to using queues

Introduction to using queues

Generate noise linearly ramped in dB

Generate noise linearly ramped in dB

Generating calibrated stimuli using factories

Generating calibrated stimuli using factories

Calibration basics

Calibration basics

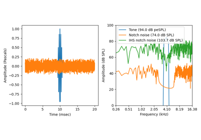
Tones in notch noise

Tones in notch noise

Gallery generated by Sphinx-Gallery